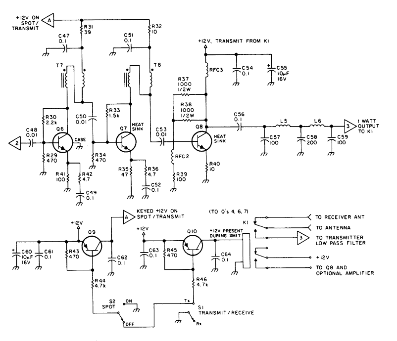
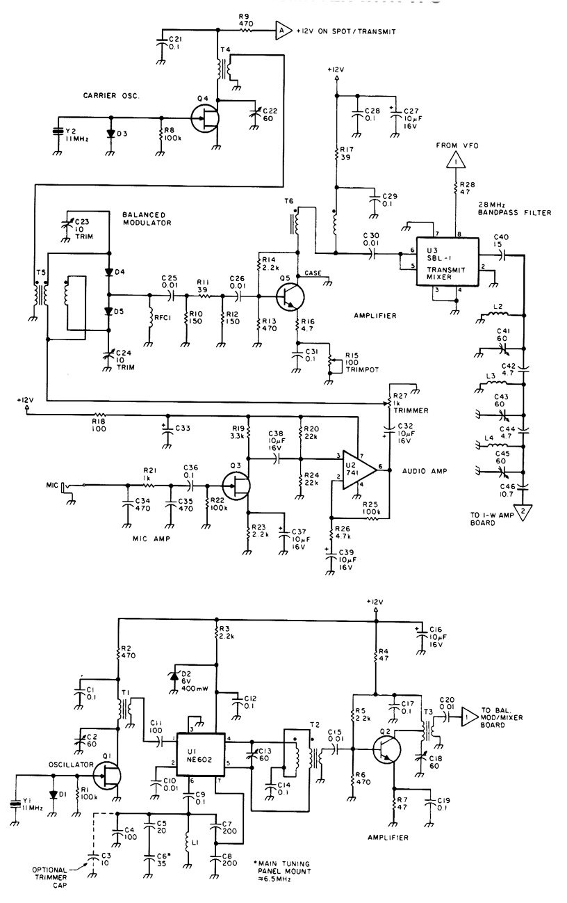
The circuit diagram shown in Figure illustrates the schematic for the 80/40 Meter Direct Conversion Receiver. A dipole or suitable antenna is fed directly to input jack J1, which is coupled to potentiometer R1, which serves as a continuously variable RF attenuator and also serves as the receiver’s gain control. Using the RF gain control to set volume is advantageous as it also reduces strong in-band signals that could otherwise overload the receiver front end. Series inductors L2 and L3, and trimmer capacitor C18, provide front-end bandpass filtering, and an impedance match to 50 to 75-ohm antenna systems. IC U1 is an NE602/612 mixer and Local Oscillator (LO) in an 8-pin dip package. The mixer section is an active Gilbert cell design for good conversion gain and low noise figure. The LO section uses heavy capacitive loading to minimize frequency drift. Tuning is capacitive, using a modern Hi-Q miniature plastic variable. The local oscillator (LO) stability is enhanced by a 78L05 voltage regulator. Since this is a direct conversion receiver, the LO is tuned to the carrier frequency of Single Sideband
Signals, or to a difference of 300 to 800 Hz on CW signals, to produce an aural output that is differentially coupled to a LM386 audio IC. The audio amplifier IC is coupled to the headphone jack at J2 by capacitor C16. The receiver circuit is power from a single 9 volt
transistor radio battery. Let’s get started! Before we begin building the 80/40 meter receiver, you will need to locate a clean well lit and well ventilated work area. A large table or workbench would be a suitable work surface for your project. Next you will want to locate a small 27 to 33 watt pencil tipped sol “Tip Tinner,” a soldering iron tip cleaner/dresser, from your local Radio Shack store. You will also want to secure a few hand tools for the project, such as a pair of small end-cutters, a pair of tweezers and a pair of
needle-nose pliers. Locate a small Phillips and a small flat-blade screwdriver, as well as a magnifying glass to round out your tool list. Grab the schematic, parts layout diagram as well as the resistor and capacitor identifier charts and we will begin our project. Place all the project components on the table in front of you. The 80/40 direct conversion radio is an RF or radio frequency project and it is best constructed on a printed circuit board with large ground plane areas covering the board for the best RF grounding techniques. Once you have all the parts and PC board in front of you, heat up the soldering iron and we’ll get started! First, find your resistor identifier chart in Table , which will help you select the resistors from the parts pile. Resistors used in this project are mostly small 1⁄4 watt carbon composition type resistors, which have colored bands along the resistor body. The first color
band should be closest to one end of the resistor body. This first color band represents the first digit of the resistor value. For example, resistor R2 has four color bands, the first one is a brown band followed by a green band followed by a black band. The fourth band is gold.
Note that the receiver can be built for either the 80 meter ham band or the 40 meter ham band. You will need to look at the parts list when deciding which band you want to receive. The inductors L1, L2 and L3 as well as capacitors C3, C4 and C5 determine the band selection.
This receiver project uses a number of small inductors. These small inductors will generally have color bands on them to help identify them. Molded chokes appear, at first glance, to be similar to resistors in both shape and band marking. However, a closer look will enable you to differentiate between the two––chokes are generally larger in diameter and fatter
at the ends than resistors. When doing your inventory, separate out any chokes and consult the parts list for specific color-code information. Note, that inductor L1 is an adjustable slug tuned type. Remember that specific chokes are used for each band: see parts list before mounting the chokes. Chokes do not have polarity so they can be mounted in either direction on the PC board.
The 80/40 meter receiver utilizes two integrated circuits and a regulator IC. Take a look at the diagram shown in Figure, which illustrates the semiconductor pin-outs. When constructing the project it is best to use IC sockets as an insurance against a possible circuit failure down-the-road. Its much easier to unplug an IC rather than trying to un-solder it from the
PC board. IC sockets will have a notch or cut-out at one end of the plastic socket. Pin one (1) of the IC socket will be just to the left of the notch or cut-out. Note that pin 1 of U1 connects to C1, while pin one (1) of U2 connects to C15. When inserting the IC into its respective socket make sure you align pin one (1) of the IC with pin one (1) the socket. Failure to install the IC properly could result in damage to the IC as well as to the circuit when power is first applied.

Let’s finish the circuit board by mounting the volume control and the adjustable capacitors. The volume control potentiometer at R1 is a right angle PC board mounted type, which is placed at the edge of the PC board as is the main tuning capacitor. Capacitor C18, which is connected at the junction of L3 and C1, is an 8.2 pF trimmer type; go ahead and solder it to the circuit board using two pieces of bare #22 ga. stiff single conductor wire.
Locate main-tuning capacitor C19, now locate the mounting location for main tuning capacitor C19. The tuning capacitor was mounted on its side using doublesided sticky tape. Remove the protective cover from the double-sided tape, and firmly press the body of capacitor C19 to mount it to the PC board. Firmly press the double-sided tape over the silk-screened outline for the body of C19. You may decide to mount the tuning capacitor in a different way. At the rear of the capacitor: locate the four internal trimmer capacitors, and using a small jeweler’s screwdriver or alignment tool, fully open (unmesh) all four trimmers. Note: tuning shaft faces front of board. Bend the two rotor lugs so they are parallel to the front face of the capacitor as shown above.
Connect the two rotor lugs to the PC board ground points as shown using scraps of lead wire trimmed from resistors as jumper wires. Cut a 6′′ length of 24-AWG insulated hook-up wire in half. Remove about 1⁄4′′ of the insulation from each of the cut ends. Solder the jumpers to the capacitor rotor lugs, and to the ground foil run on the bottom of the PC board. Since the tuning capacitor has four sections, you can increase the tuning ranges by paralleling different sections to give a greater tuning range: see Table 9-3. If you used just the 140 pF section, your tuning range would be 190 kHz, but if you combined the 140 pF section with the 40 pF section your tuning range would become 180 pF and so forth. Capacitor jumpers: 180 pF = use 140-pF and 40-pF sections paralleled; 222 pF = use 140-pF and 82-pF sections paralleled; 262 pF = use 140-pF, 82-pF and a 40-pF sections paralleled; 302 pF = use all four capacitor sections in parallel


